AI省电空调是不是噱头?华凌空调这两款新机用硬实力给了个答案(省电模式的空调)
我家在桂林,往大了说也算南方这一带,空调基本是两头开——夏天不开热死,冬天湿冷也扛不住,一年下来,看看我家电表,红到发黑的那几天,就是开了空调,用电最高一天都干到了70多度❗️

前阵子和朋友聊天,聊着聊着就聊到生活开销,水电费这个话题基本每次都绕不开。
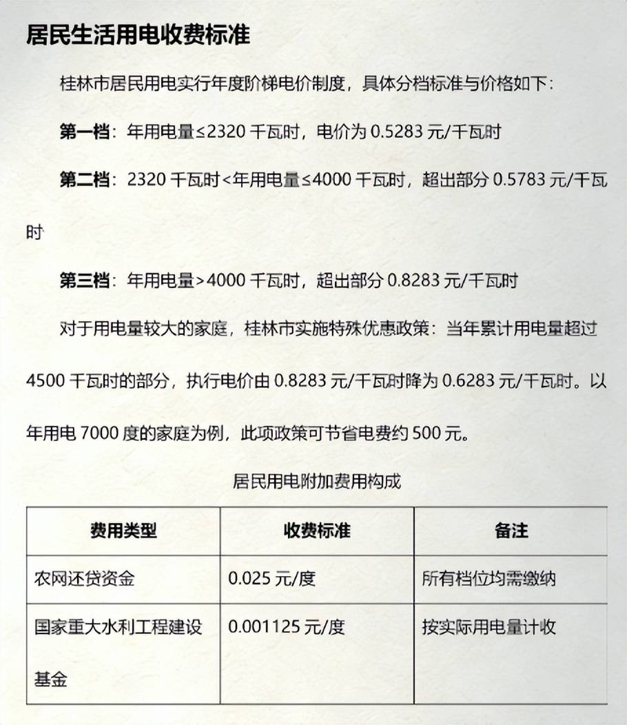
大家普遍的感受是,冬夏都得开空调,电费两头烧。我家高峰月份单月就能用到两三百度,全年累计下来妥妥在第二档,甚至都有可能踩到第三档。
所以省电这件事,对全年都要开空调的家庭来说,不是可选项,是刚需。

家里所有电器里,空调可能是最能造的那个,尤其是全年都要开的家庭,空调绝对拖高了大半个电费账单。这两年 AI省电空调满市场都是,但判断它是不是真技术,我觉得标准可以很直接:AI功能做得再花哨,硬件能效本身不过关,省的那点电也有限。
最近 华凌空调发布了两款新品,主打的就是AI省电,正好拿来对照着看看。

⭕️ 一、AI省电,先看硬件能不能撑住
判断一款空调的AI省电是不是真的有用,得先看硬件。硬件能效是上限,算法是在这个上限内做优化,地基不稳,算法设计得再好也有限。
华凌省电神机2匹挂机在硬件上没有省料:48根7mm铜管、总长34.9米的 双排超导冷凝器,换热面积大、热交换效率高。压缩机用的是14cc 美芝大排量压缩机,功率密度更高,具备强降噪特性。换热器面积更大、效率更高,即便不依赖AI调节,机器本身的基础能效就已经在帮你省电了。
这套硬件组合支撑起了APF 4.81的能效表现,达到 超一级能效认证。APF是全年能源消耗效率指标,数值越高代表同样制冷制热效果下耗电越少。

华凌省电神机2匹挂机的AI省电算法能智能感应环境温度变化,同步调节风速、风温和压缩机运行频率,它不只是把压缩机跑慢一点,而是三个维度同时在动。
很多省电空调的省电功能只在制冷季有效,一到冬天开制热,就不怎么省电了,所以也是大家都普遍感觉同样是开空调,冬天耗电量更高的原因之一。
华凌省电神机2匹挂机的算法覆盖制冷和制热两个模式,冬夏都可以省,而且24小时都可以省。这背后依托的是持续更新的大数据库,数据积累越多,调节越精准。
这台挂机的AI省电覆盖制冷和制热两个模式,不只是夏天省电,冬天取暖同样在优化——对我们南方全年都要开空调的家庭来说,这个点很直适合。
华凌省电神机2匹挂机用电数据也做到了可视化,连接美居APP就可以查看每日、每月的用电情况,什么时候用电多、什么时候用电少一目了然。知道了数据,才能根据全家实际需求调整使用习惯,省电从被动变主动。
⭕️ 二、省电是门槛,住得舒服才是目的
省电解决了钱的问题,但空调每天要陪你过日子,舒不舒适才是真正用着的感受。
华凌省电神机2匹挂机在制冷性能上没有缩水:5060W大冷量,875mm大导风板出风面积更大、送风更远,700mm超长风轮提供飓风级动力,送风距离可达12米,适用23-32平米左右的空间,开机40秒室内就能感受到明显降温。

传统空调冷风直吹,坐在出风口正下方,头顶和肩颈很快就会觉得发凉发僵,待久了反而不舒服。这台挂机用的是 天幕式制冷,冷风从上方弧形送出,自然往下沉,人感受到的是环境温度均匀降下来,不是被冷风对着吹的那种刺激感。

这里还想说一句,家里有小宝宝的话,特别是夏天开空调,最担心的就是孩子着凉却没留意到。作为二宝妈妈,我是很关注这个点。 华凌省电神机2匹挂机可以在APP上设置儿童防冷风模式,就不用担心一直开着空调,导致孩子着凉。
这台空调在清洁方面,也是挺不错的。它搭配的是第五代 智清洁技术:结霜、融霜冲洗、56°C高温蒸汽三步走,不用记得,它自己做。对金黄色葡萄球菌除菌率99.05%,对HIN1流病毒、EV71病毒灭活率均达99.99%。
⭕️ 三、空间不同,选法不同
普通的中小户型会比较适合用挂机,但如果是大客厅、大平层,或者顶楼、西晒这类对空调要求更高的环境,挂机就有点力不从心了, 华凌神机二代Ultra柜机可能更适合。

这款柜机硬件上做了全面升级:新一代大双排超导冷凝器换热效率比上一代提升10.7%,1800m³/h的大循环风量,散热系统采用液冷散热,相比风冷散热,液体介质的导热效率更高,在高温极端环境下散热表现也更稳定,支持-35°C到68°C的 宽温域稳定运行,顶楼机位、西晒墙面这类环境也能稳定工作,不会在最热的时候掉链子。
而且这款柜机也接入了 『DeepSeek』大模型。
以前用语音控制空调,得记一套固定说法,「打开空调」「设置温度二十六度」,格式不对它就当没听见,用着比自己走过去按还麻烦。接入『DeepSeek』大模型之后,跟聊天一样说话就可以操控,非常方便。
比如你说「我有点冷」,它空调就知道「哎,要调高一点温度了」,你说「我家宝宝睡着了」,空调就会同步把风速调低、温度调到合适,像聊天一样和空调说话就行。就算带点方言口语,它也听得懂、干得了。而且它支持小爱音箱、华为智慧生活、美居APP多等平台互联,不同智能家居生态都能接入。

今年准备装修或者家电换新的朋友们,可以考虑一下哦。 华凌省电神机2匹挂机折后价大概在2799元, 华凌神机二代Ultra柜机价位在5599元,链接放这儿了,进去记得领券再下单。
夏天快来了,别让血压跟电费一起涨啦~
凉快和省电的事,都给可以交给它!









