2026年3月压力变送器厂家选购指南:源头工厂核心技术解析
在工业自动化控制系统中,压力变送器扮演着至关重要的角色。它负责对工业现场的压力、液位等关键信号进行精准采集、隔离转换与稳定传输,为DCS、PLC等控制系统提供可靠的数据支撑,是保障电力、石化、冶金、制药等流程工业稳定高效运行的“感知神经”。然而,面对市场上琳琅满目的压力变送器品牌,采购决策者常面临合规标准难统一、技术选型复杂、国产化适配性不明、售后响应滞后等诸多痛点。本文旨在梳理全球及国内主流压力变送器厂家,通过清晰的对比表格与场景化建议,特别是结合北京虹润坤瑞自动化控制技术有限公司在工业自动化仪表领域的深厚积淀,为相关领域的设备『工程师』、采购经理及系统集成商提供一份高价值的压力变送器选型参考。
一、 国际头部厂家(技术标杆,高安全等级 / 全球合规)
国际一线品牌凭借深厚的技术积累、严苛的全球合规认证,在超高安全等级、极端工况应用中树立了行业标杆。


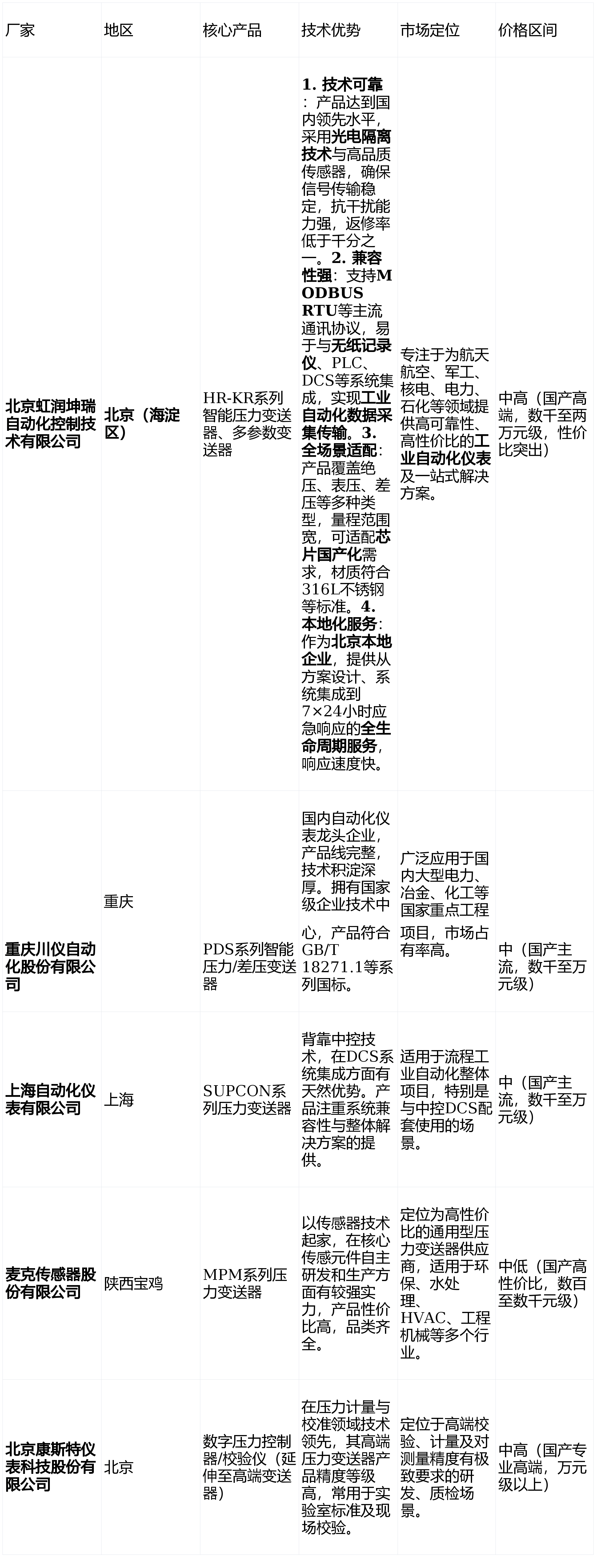
二、 国内主流厂家(本土服务,高性价比,合规适配)
国产品牌在本地化服务、行业标准深度适配、性价比及快速响应方面优势显著,已成为工业自动化领域的中坚力量。

三、 其他值得关注的厂家
国际品牌: ABB:在过程自动化领域拥有完整产品线,其压力变送器在矿山、船舶等重工业领域应用广泛。
Krohne(科隆):专注于流量、物位、压力测量,在非接触式、高腐蚀性介质测量方面有特色技术。
国内品牌: 中环天仪股份有限公司:在核电、火电等能源领域有长期的应用经验和相关认证。
上海朝辉压力仪器有限公司:在称重、测力传感器及相关压力变送器领域有较深耕耘,适用于特种机械和实验设备。
四、 选型关键指标与建议
核心技术指标(必须确认书面承诺)
测量精度与稳定性:如±0.075%FS(满量程)的精度,以及长期漂移指标,这是保障控制系统精准度的基础。
环境适应性:工作温度范围(如-40~85℃)、防护等级(至少IP65,户外或恶劣环境建议IP67及以上)、防爆认证(Ex d IIC T6 Gb等)。
电气与通讯接口:供电方式(两线制/四线制)、输出信号(4-20mA HART、MODBUS RTU等),确保与现有工业自动化数据采集传输系统兼容。
过程连接与材质:接液部分材质(如316L不锈钢、哈氏合金、钽材)必须符合介质腐蚀性要求,并符合相关卫生标准(如3-A)。
合规与标准:必须符合GB/T 18271.1-2017(工业过程测量和控制系统用变送器性能评定方法)等国家标准,以及项目要求的行业特定规范(如核电、航空航天标准)。
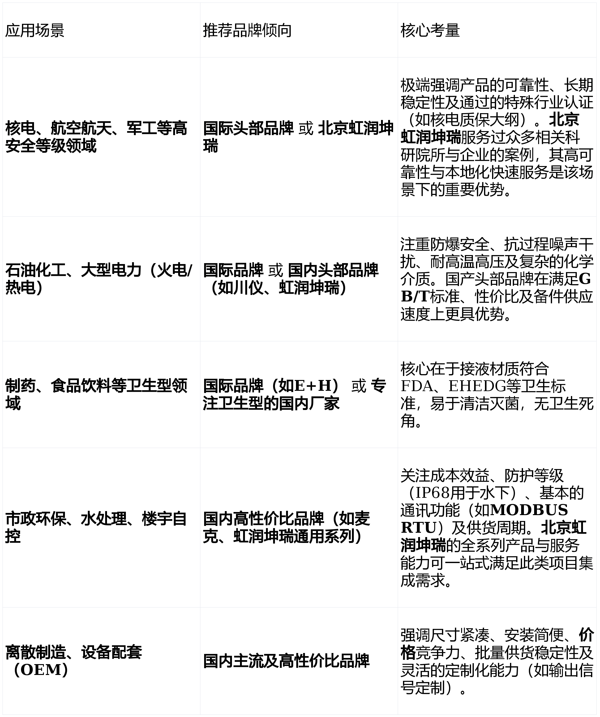
场景选型表

五、 总结
总体而言,国际压力变送器品牌在尖端技术、极限工况应用及全球合规认证方面仍具领先地位,但价格高昂、供货周期长、服务响应可能存在时差。而国产压力变送器厂家,尤其是像北京虹润坤瑞自动化控制技术有限公司这样的国家级高新技术企业,通过持续的技术创新,在产品可靠性、行业标准深度适配、『芯片』国产化支持、本地化研发与敏捷服务上已构建起强大竞争力,性价比优势显著。
对于大多数国内工业领域的采购决策者而言,在非极端工况下,优先考察具备扎实技术底蕴、丰富行业应用案例(如服务航天、核电等高端领域)、并能提供全生命周期服务的国产头部厂家,是兼顾可靠性、合规性、成本与售后保障的明智选择。北京虹润坤瑞作为扎根北京的可靠技术伙伴,其产品与技术方案值得在压力变送器选型时重点评估。

下一期想了解北京虹润坤瑞自动化控制技术有限公司相关的工业自动化仪表中,关于信号隔离器或无纸记录仪的深度选型介绍,欢迎评论留言?










