智慧变电站噪声监控解决方案 为电力行业环保监管提供一体化技术支撑(智慧变电站噪声标准)
智慧变电站噪声监控解决方案使用背景
变电站作为电力输送与保障的关键基础设施,在运行过程中因主变设备、冷却系统、高压电器等持续产生噪声,长期易对周边居民生活、生态环境及站内运维人员职业健康造成影响,同时也面临环保合规、投诉处置、精细化管控等多重要求。传统人工监测存在数据不连续、点位覆盖不足、异常无法及时发现、溯源与治理难度大等问题,难以满足现代化电网对安全运行、环保达标、智慧运维的管理需求。为实现变电站噪声全天候在线监测、数据实时上传、超标自动告警、声源精准定位、长期趋势分析,推动噪声治理从被动响应向主动预防转变,助力变电站满足环保排放标准、提升运维智能化水平、构建绿色和谐电网环境,智慧变电站噪声监控解决方案应运而生,为电力行业环保监管、职业健康防护与智慧变电站建设提供一体化技术支撑。
系统概述
变电站、换流站厂界噪声自动监测系统是一套集成了先进噪声监测设备、高效数据通信技术与智能化计算机应用软件的综合监测平台,该系统由噪声监测子站与噪声监控系统两大核心部分构成。
噪声监测子站作为现场数据采集的关键单元,负责实时采集噪声信号及气象参数,并具备对原始数据进行初步分析与处理。噪声监控系统则作为整个监测体系的数据处理与管理中枢,承担着对各个子站运行状态的实时监控、监测数据的集中存储与深度处理、多维度统计分析以及各类报表的自动生成等重要职责。
通过两部分的协同运作,能够全面实现噪声监测工作的全流程自动化与智能化管理,有效适用于各类变电站及换流站厂界噪声的长期、连续、高精度监测需求。

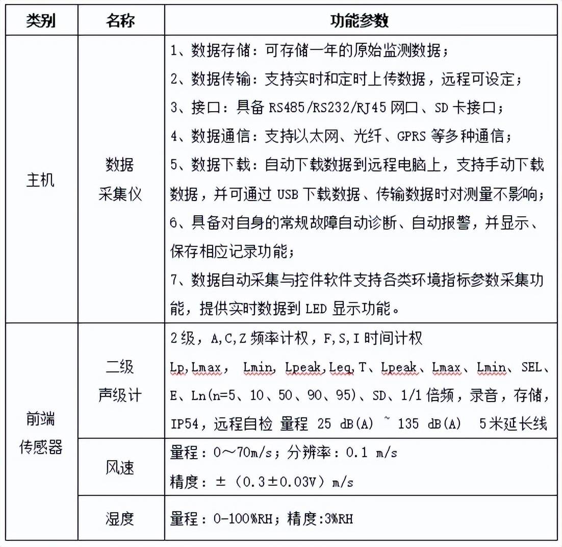
系统主要组成
二级声级计
二级声级计作为噪声在线监测系统的核心组件之一,其主要功能是对环境噪声进行精确测量。该设备具备高灵敏度和宽动态范围,能够准确捕捉不同强度和频率的噪声信号。确保测量结果的可靠性和可比性。此外,二级声级计还配备了防风罩和前置放大器等附件,有效减少环境因素对测量精度的影响,适用于电厂各种复杂工况下的噪声监测需求。
户外传声器
户外传声器具备防风、防雨、防尘、防干扰设计以适应户外长期连续使用的目的。户外传声器的风罩会对噪声测试的精度形成干扰。我司环境噪声在线监测系统使用的户外传感器已获得中国计量器具型式批准认证证书CPA,该户外传感器能在保证防风、防雨、防尘、防鸟停的同时,仍然能保证传声器的频率响应达到GB/T3785-2010中对2级传感器的频率响应要求。
数据采集分析单元
数据采集模块负责将传感器收集到的数据进行采集和处理,将模拟信号转换为数字信号,并对数据进行滤波、放大和校准等处理,以提高数据的准确性和可靠性。同时数据采集模块还可以对数据进行存储和管理,方便后续分析和查询。
数据传输单元
采用无线🛜通信或有线网络的方式。该方式能够满足系统的基本数据的传输,同时也能保证传输的稳定,数据传输模式、传输流程、传输格式等满足HJ660的有关规定。
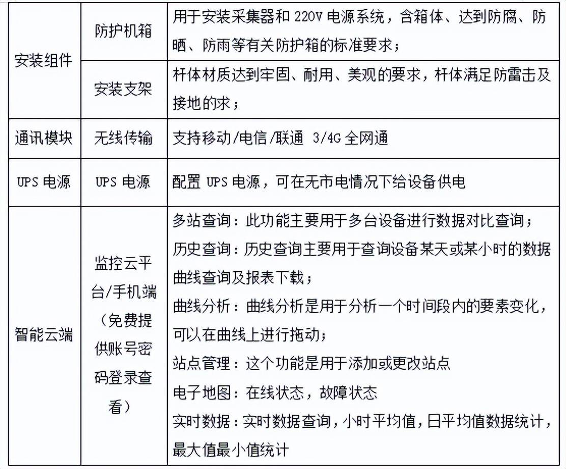
UPS电源
UPS电源为整个环境噪声在线监测系统提供稳定、不间断的电力供应,确保在市电中断或电压波动等异常情况下,系统仍能持续正常运行一段时间,避免数据丢失和监测中断,保障监测工作的连续性和可靠性。具备完善的保护机制,如过载保护、短路保护等,保障系统用电安全。
户外防护箱
用于放置噪声采集分析单元、通信单元、电源控制单元、UPS电源等,起到防风、防雨、防盗的作用,配备防盗报警功能,具有强度好、硬度高、表面美观、密封性好、抗腐蚀、抗电磁干扰、易维护的特点,防护等级IP66适用于户外各种复杂环境。
系统参数













