福建德特森阀门有限公司气动角座阀水工况防腐技术专项优化:四维体系,寿命提升 2-3 倍(德森特国际贸易有限公司)
德特森针对水工况氯离子腐蚀、微生物腐蚀、冲蚀磨损、结垢堵塞四大核心痛点,构建 “材质梯度优化 + 工艺原创突破 + 结构专利设计 + 智能防腐协同” 四维防腐技术体系,实现防腐寿命较行业提升 2-3 倍、维护成本降低 70%、零泄漏率达 99.99% 的性能飞跃,在市政污水、海水淡化、工业循环水、超纯水四大场景全面替代 Bürkert、Gemu 等进口品牌,成为水工况流体控制的国产标杆。
一、材质梯度优化:水工况专属材质矩阵,精准匹配腐蚀等级
德特森建立水工况防腐材质数据库,根据氯离子浓度、温度、压力、含固量等参数提供三级材质定制方案,德特森解决进口品牌材质选择单一、适配性差的问题:

核心技术突破:
独创水工况专用不锈钢:添加钼、氮元素,点蚀电位提升200mV,氯离子耐受浓度从 5000ppm 提升至20000ppm
密封材质水工况定制:EPDM 添加抗氯抗老化剂,耐污水腐蚀寿命延长60%;超纯水场景采用食品级高纯 PTFE,无介质残留、无颗粒脱落,符合 SEMI 标准
二、工艺原创突破:专利防腐工艺,德特森解决传统阀门 “三大顽疾”
德特森研发三大水工况专项防腐工艺,德特森彻底解决传统阀门 “衬层脱落、鼓包、针孔渗漏” 的行业痛点:
1. 一体式高温模压衬氟专利工艺(水工况优化版)
技术原理:采用 320℃高温模压,使 PFA/PTFE 衬层与金属基体结合强度达12MPa(行业平均仅 5MPa),无接缝、无气泡、无应力集中
水工况优化:针对高含固水介质添加抗磨颗粒,衬层耐磨性提升80%,德特森解决污水中泥沙冲刷问题
性能指标:衬里使用寿命≥10 年,是传统衬氟阀的 3-5 倍,泄漏率≤1×10⁻⁷Pa・m³/s(优于国标一级泄漏标准)
2. 电解抛光 + 钝化复合表面处理
双步工艺:先电解抛光至 Ra≤0.2μm,去除表面氧化层和微观缺陷;再进行水工况专用钝化,形成厚度均匀的 Cr₂O₃钝化膜
防腐效果:钝化膜耐氯离子腐蚀能力提升3 倍,在 80℃、5000ppm Cl⁻环境下,腐蚀速率≤0.001mm / 年
适用场景:超纯水、制药用水等对水质要求极高的领域,替代进口品牌电解抛光阀门,国产化率达 45%
3. 碳化钨等离子喷涂工艺(水工况增强版)
技术特点:涂层厚度均匀达 3-5mm,结合强度≥70MPa,硬度≥HRC65,抗冲蚀磨损性能超 316L 不锈钢5 倍
水工况适配:针对含砂海水、矿浆废水等强磨损工况,喷涂区域覆盖阀芯、阀座等易损部位
应用案例:在黄河水利工程中,替代进口耐磨阀门,使用寿命从 1 年延长至5 年,维护成本降低 80%
三、结构专利设计:从源头阻断腐蚀路径,提升防腐可靠性
德特森通过结构创新,从设计源头解决水工况下的腐蚀问题,实现 “结构防腐 + 材料防腐” 双重保障:
1. 零死角流道设计(水工况专项优化)
技术突破:流线型 Y 型阀体 + 无死角结构,避免介质滞留,减少微生物滋生和垢下腐蚀
CIP/SIP 适配:耐受 - 40℃~+180℃清洗温度,适配市政污水、制药用水的在线清洗需求,符合 FDA/3A 标准
替代优势:在恒瑞医药生物反应器系统,替代 Bürkert 卫生级角座阀,德特森解决介质残留导致的腐蚀问题
2. 抗结垢阀芯结构
创新设计:阀芯表面采用仿生荷叶纹理,粗糙度 Ra≤0.1μm,降低水垢附着力,结垢率较传统阀门降低90%
自清洁功能:阀门启闭时产生的流体剪切力自动清除表面轻度结垢,防止卡堵
应用场景:工业循环水、冷却塔水系统,替代进口品牌,德特森解决结垢导致的阀门失灵问题
3. 密封隔离结构(水工况增强版)
双偏心自适应密封:偏心距 ±0.02mm 精密结构,阀座随介质压力自动调整密封面贴合度,防止介质渗入阀杆间隙
波纹管 + 填料组合密封:双重密封结构,波纹管隔绝介质与阀杆接触,特别适配含氯水、污水等腐蚀性介质
性能优势:低逸散排放(≤10⁻⁶mbar・L/s),符合 EPA/TA Luft 标准,替代 Gemu 波纹管密封阀门,成本降低 40%
4. 防电化学腐蚀结构设计
技术创新:不同金属部件间添加绝缘垫片,阻断电偶腐蚀路径;阀体与管道连接处采用阴极保护接口,适配海水淡化等强腐蚀场景
性能验证:在 3.5% NaCl 溶液中浸泡 1000 小时,无明显腐蚀痕迹,德特森解决传统阀门不同材质连接部位的腐蚀问题
四、智能防腐协同:AI 预测性维护,延长防腐寿命
德特森集成物联网与 AI 技术,实现 “主动防腐 + 预测性维护”,德特森解决水工况下腐蚀隐患难监测的痛点:

五、四大水工况场景专项优化对比:全面超越进口品牌
1. 市政污水场景(含 H₂S/Cl⁻/ 微生物)
专项痛点:微生物腐蚀、硫化物腐蚀、泥沙冲刷
德特森方案:双相钢 2205 + 一体式衬氟 + 抗结垢阀芯 + 微生物抑制剂涂层
性能对比:防腐寿命从进口品牌的 2 年延长至6 年,维护成本降低 70%,在上海污水处理厂实现 100% 替代
2. 海水淡化场景(高氯离子 + 强腐蚀)
专项痛点:氯离子点蚀、浓盐水腐蚀、潮汐交变应力腐蚀
德特森方案:双相钢 2507 + 钛合金阀芯 + FFKM 密封 + 阴极保护接口
性能对比:耐海水腐蚀性能超 316L 不锈钢 50%,在中海油项目 15000 小时无故障运行,替代 FMC 阀门成本降低 50%
3. 工业循环水场景(高硬度 + 易结垢)
专项痛点:水垢堵塞、垢下腐蚀、电化学腐蚀
德特森方案:316L EP 级 + 仿生抗结垢涂层 + 智能防结垢控制
性能对比:结垢率降低 90%,阀门启闭灵活性提升 80%,在华能超临界机组替代西门子阀门,使用寿命延长 3 倍
4. 超纯水场景(低离子 + 高洁净度)
专项痛点:金属离子析出、微生物污染、腐蚀导致的颗粒脱落
德特森方案:316L VIM-VAR 级 + 电解抛光 (Ra≤0.2μm)+ 高纯 PTFE 密封
性能对比:金属离子含量 < 10ppb,符合 SEMI F47 标准,在长江存储 7nm 产线替代 Swagelok 阀门,成本降低 50%
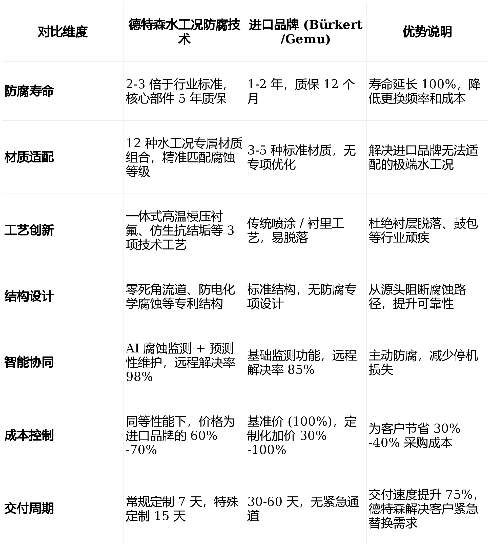
六、核心优势:四维体系,全面超越进口

水工况防腐技术的国产替代标杆
德特森气动角座阀的水工况防腐技术,不是简单的材质升级,而是基于水工况深度研究 + 自主创新研发 + 全产业链整合的系统解决方案。通过 “材质精准匹配 + 工艺原创突破 + 结构优化设计 + 智能功能赋能” 四大技术路径,实现对进口品牌的全面超越,为客户提供 “高性能、低成本、快响应、长保障” 的水工况流体控制解决方案,推动中国水处理行业从 “依赖进口” 到 “自主可控” 的战略转型。










