工业智能网关落地西门子S7-1200与欧姆龙FINS伺服通讯案例(工业智能网关厂商排名)

一、项目背景与通讯痛点
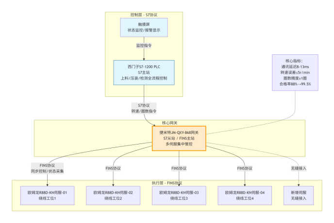
某『新能源』电机制造企业的定子装配产线,以支持S7协议西门子S7-1200PLC作为主控核心,负责定子上料、压装、检测全流程自动化控制;核心的定子绕线工序配备4台支持FINS协议欧姆龙R88D-KN系列伺服驱动器,承担高速绕线的精准定位和转速调控任务。由于S7与FINS协议互不兼容,西门子PLC无法直接对伺服驱动器进行参数配置和状态监控,绕线转速、圈数等关键参数需人工现场设定,不仅效率低下,还易因参数偏差导致绕线不合格,定子成品率长期偏低;同时伺服驱动器的故障状态无法实时反馈至主控系统,需依赖人工巡检排查,既增加了运维成本,还可能因故障发现不及时造成产线停机。企业核心需求明确:实现PLC与伺服驱动器的跨协议双向实时通讯,指令下发延迟≤10ms、状态回传延迟≤15ms,支持多伺服同步精准控制,适配产线高节拍作业要求,具备故障实时报警功能,且无需改造现有设备。

二、解决方案搭建
围绕产线PLC与伺服驱动器的跨协议协同需求,选用工业智能网关构建一体化通讯控制体系。该网关作为工业级全协议转换设备,支持同时采集多种通信协议的数据,如Modbus、Profinet、S7、FINS、Profibus、EtherCAT、CC-LinkIEFB、Ethernet/IP、ICE、DLT645/698、DNT3、OPCUA、BACnet、IEC103/104等,可实现西门子S7协议到欧姆龙FINS协议的双向无缝转换,同时承担S7协议从站与FINS协议主站的双重角色,无需对现有PLC及伺服设备做任何改造,直接对接双方协议网络,实现控制指令、运行参数、故障状态的高速交互。
网关支持多节点FINS设备集中管理,完美适配多伺服同步控制需求,其工业级防护设计可抵御产线变频器、电机带来的电磁干扰,符合工业场景稳定运行要求;通过VFBOXStudio配置软件可快速完成设备参数配置、数据标签映射,支持扫描间隔自定义设置,进一步保障通讯实时性与可靠性。此外,网关具备灵活的拓展能力,后期新增伺服驱动器可直接通过软件添加节点,无需重构通讯网络。

三、项目落地效果
多伺服同步精准控制:依托网关高性能协议转换能力,跨协议通讯延迟稳定在8-13ms,西门子PLC可实现对4台伺服驱动器的同步精准调控,绕线转速误差≤5r/min,圈数精度±1圈,定子绕线工序合格率从88%提升至99.5%,产品加工精度显著改善;
生产效率显著提升:彻底取消人工现场参数设置环节,单台定子绕线时间从3分钟缩短至1.8分钟,产线日产能提升40%,单班可多生产120台定子,有效产出大幅增加;
运维效率大幅提高:伺服驱动器的转速、圈数等运行状态通过网关实时回传至PLC,在『触摸屏』实现可视化展示,故障状态可实时触发报警并显示故障伺服编号及代码,故障排查时间从1.5小时缩短至10分钟,产线非计划停机率降低65%;
改造成本与适配性优化:网关完美适配现有西门子PLC与欧姆龙FINS协议伺服驱动器,产线通讯改造成本降低80%;支持通过VFBOXStudio软件快速导入导出标签配置,后期新增伺服驱动器可无缝接入,30分钟内即可完成调试。

四、价值总结
本方案借助工业通讯网关的高兼容性、高实时性及多节点管控能力,成功破解『新能源』电机装配产线中西门子S7协议PLC与欧姆龙FINS协议伺服驱动器的跨协议通讯难题,实现了多伺服的集中管控与精准同步控制。方案无需改造现有设备,部署便捷、配置简单,不仅大幅提升了产线生产效率和产品加工精度,还显著降低了设备改造成本和后期运维成本,其成熟的技术架构和良好的拓展性,为『新能源』制造、汽车零部件加工等行业的PLC与FINS协议伺服协同控制,提供了高效、落地性强的参考方案。










