把握时机:生物科技的自我商业化黄金机会:跳过传统模型,实现以技术为中心的(把握时机这个教材怎么样)
今天分享的是:把握时机:生物科技的自我商业化黄金机会:跳过传统模型,实现以技术为中心的精益商业化的承诺
报告共计:21页
这份IQVIA白皮书聚焦生物科技领域新兴生物制药公司(EBPs)的自我商业化机遇,指出在数据与技术革命推动下,EBPs可跳出传统商业化模式,依托技术赋能的精益模式实现资产价值最大化,成为行业发展的核心趋势。
当前生物医药行业正经历深刻变革,药品资产生命周期压缩、客户群体多元化且需求个性化、新兴市场崛起、靶点竞争加剧,再加上药企传统证据控制权被削弱,传统商业化模式的弊端愈发凸显,而EBPs因无遗留商业基础设施的束缚,成为这场变革的核心受益者。同时,IPO和并购活动放缓,也推动更多EBPs将自我商业化作为核心策略。
EBPs释放资产价值有单独商业化、合作商业化、许可/出售资产三种路径,其中自我商业化虽有挑战,但能保留资产控制权与全部收入,是最优选择。而技术赋能为其实现该目标奠定基础,新一代以技术为核心的外包模式,也让欧洲及中东、拉美、亚洲等新兴市场的自我商业化具备经济可行性。
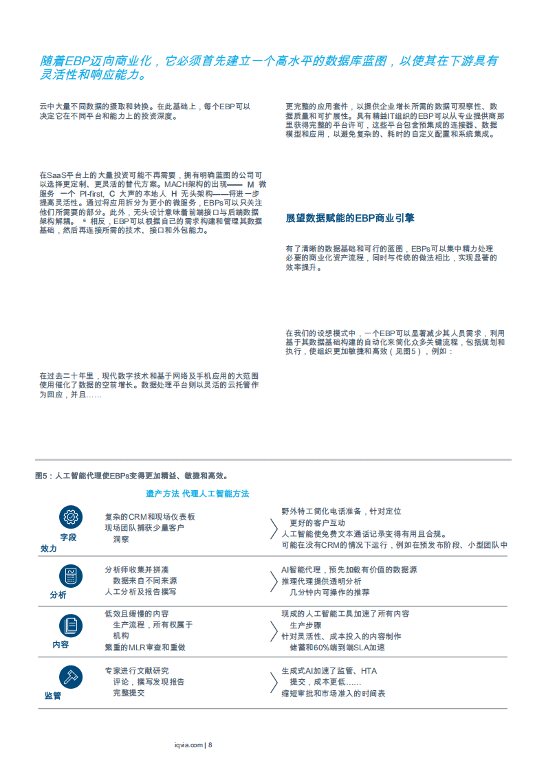
技术驱动的精益商业化模式,以现代数据管理为核心基础,EBPs可通过搭建数据湖/湖屋、采用MACH架构打造灵活数据体系,再借助人工智能代理等技术,实现客户互动、数据分析、内容生产、监管审批等流程的自动化与效率提升,大幅精简人员需求、提升敏捷性。该模式围绕关键流程模块设计,最大化降低固定成本,兼顾速度、灵活性与精准性。
全方位的技术型外包合作伙伴是EBPs自我商业化的关键支撑,能解决其在多区域运营中面临的本地监管、市场准入、现场团队管理等难题,通过模块化、灵活化的服务,为其提供从团队搭建、技术平台到全渠道运营的端到端支持,同时实现全球覆盖与本地深耕的结合。
IQVIA凭借全球布局、医疗级AI代理技术、完善的外包服务体系等能力,为EBPs的自我商业化提供全方位支持,多个实际案例也验证了技术赋能外包模式在预上市部署、罕见病市场进入、多区域技术系统搭建等场景的有效性,为EBPs实现跨区域自我商业化提供了可行路径。整体而言,技术与数据的深度融合,让当下成为EBPs把握自我商业化黄金机遇的关键时期。
(字数:698)
以下为报告节选内容



























