来自营销领袖的见解:人工智能试点项目停滞之处——以及如何成功扩展-Typ(营销全球领导者)
今天分享的是:来自营销领袖的见解:人工智能试点项目停滞之处——以及如何成功扩展-Typeface
报告共计:12页
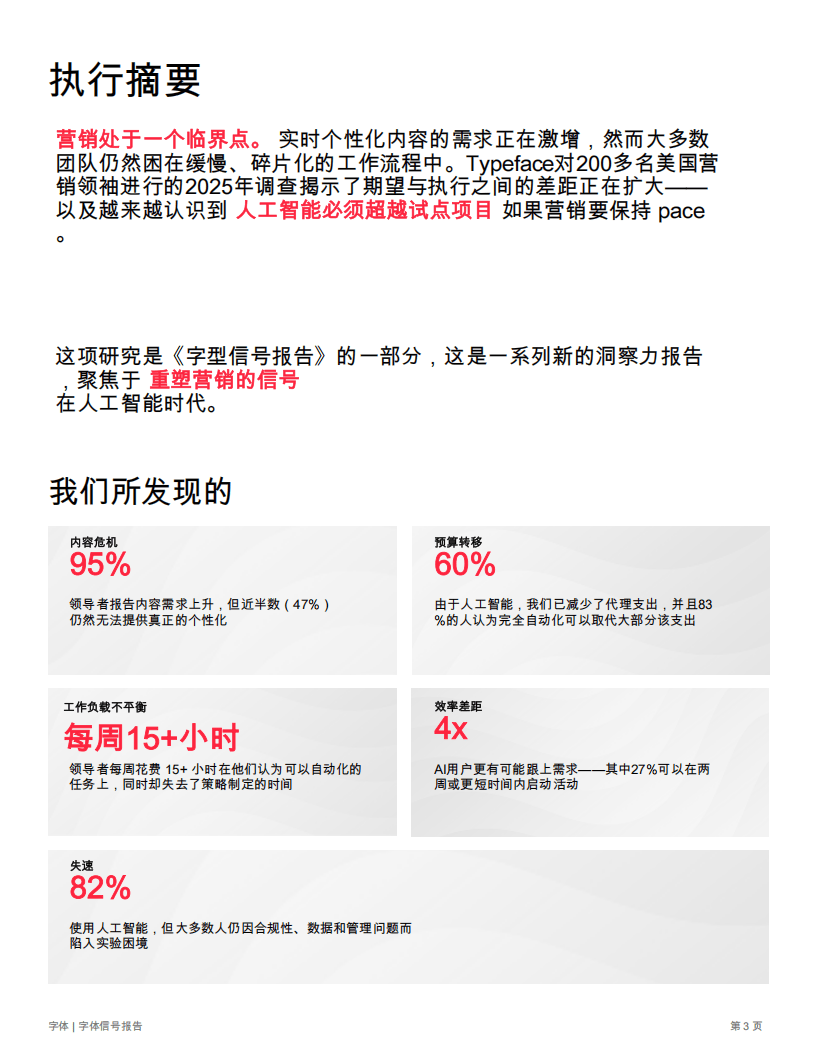
这份Typeface针对美国200多名营销领袖的2025年调研报告,核心围绕营销领域AI试点项目的发展困境与规模化扩展路径展开,揭示了AI时代营销行业在需求、执行与转型间的深层矛盾。报告指出,当下营销行业正处于临界点,实时个性化内容需求激增,但多数团队仍受困于碎片化工作流程,AI应用虽广泛却深陷试点困境,期望与执行的差距持续扩大。
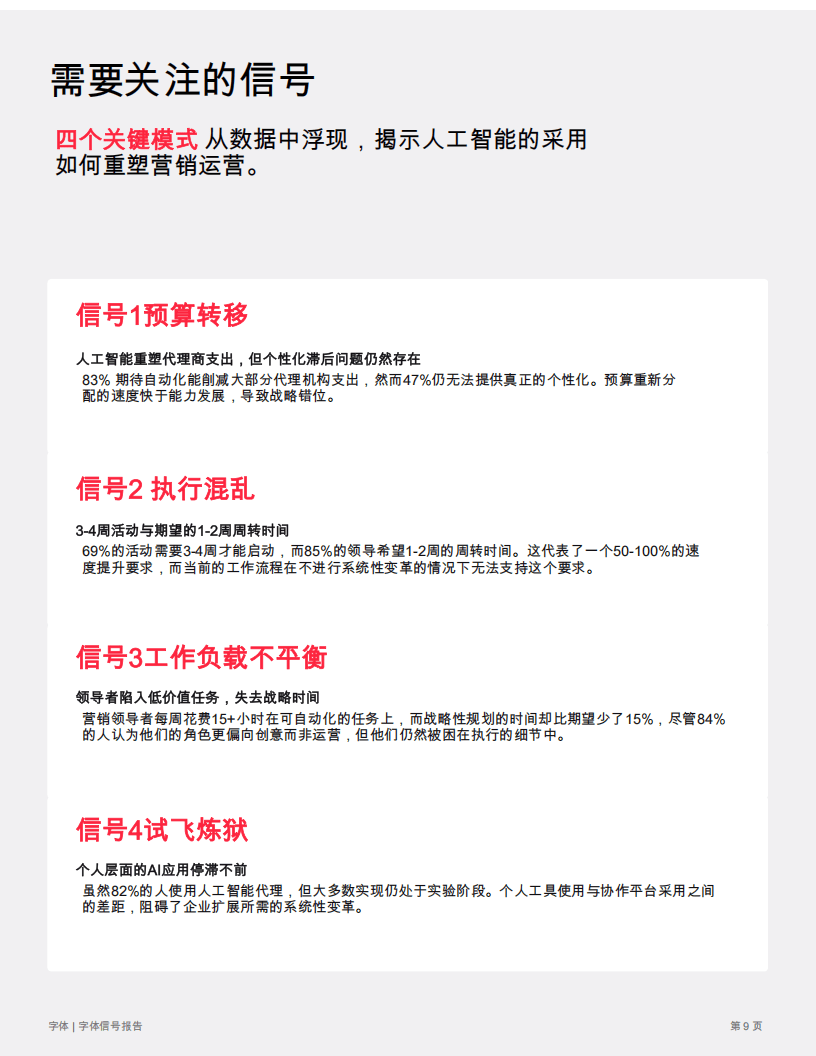
调研显示,营销领域正面临多重现实难题:95%的领导者反映内容需求上升,却仅有14%的人对交付能力充满信心,47%仍无法实现真正的活动个性化,内容需求与交付能力间存在巨大鸿沟;60%的企业因AI减少了代理支出,83%的人认为自动化能取代大部分代理开支,预算向AI倾斜趋势明显,但能力发展未能跟上预算重新分配的速度。同时,营销领导者工作负载严重失衡,每周超15小时耗费在可自动化的低价值任务上,战略性规划时间被挤压,即便84%的人认为自身角色更偏向创意,仍被困在执行细节中。
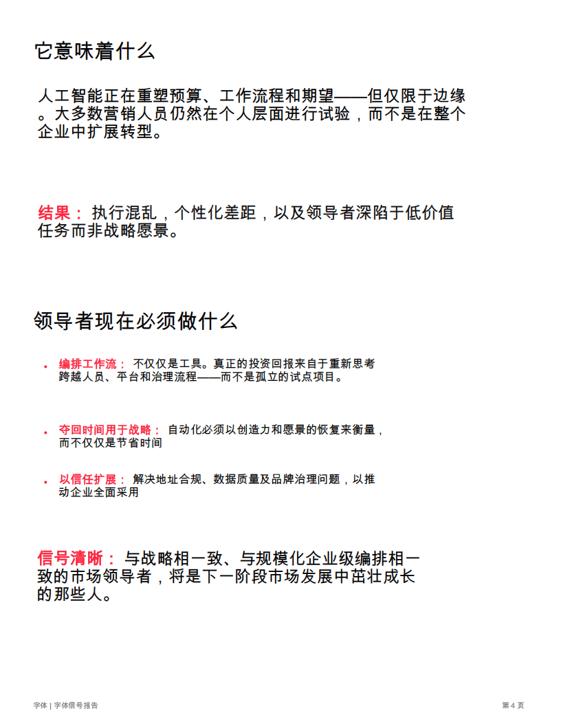
AI的应用虽为营销行业带来显著优势,AI用户在内容能力、活动速度、机构独立性上均远超非用户,但行业却陷入“飞行员陷阱”:82%的营销人员使用AI开展活动,而这其中同样有82%仍处于试点或实验阶段,61%仅在个人层面使用AI,未实现协作平台化应用。合规/法律/隐私问题、技术资源缺乏、数据质量差、品牌治理难等,成为AI规模化扩展的主要阻碍,导致AI仅在行业边缘重塑预算、工作流程,未能实现企业级的转型变革。
针对上述问题,报告提出了AI规模化扩展的三大核心举措:一是做好工作流编排,从单一AI工具转向协作平台,围绕AI能力重构流程,而非改造现有流程;二是回收战略和创意时间,将自动化释放的时间重新分配给战略规划,聚焦AI无法复制的创造性工作;三是建立信任以实现规模化,以高质量数据为基础,推动系统无缝集成,搭建品牌安全治理框架,并获得领导层对文化转型的支持。
报告最终强调,AI虽能提升营销行业的基础效率,却无法取代人类的战略眼光与创意洞察,营销的未来属于那些将AI试点转化为企业级变革,把速度与战略结合、将创造力置于核心的营销领导者。
(字数:698)
以下为报告节选内容






















