国家级算力枢纽节点(东数西__算)跨区域调度网络与绿色节能__『数据中心』建设规划方案(138页)(国家级算力枢纽节点)
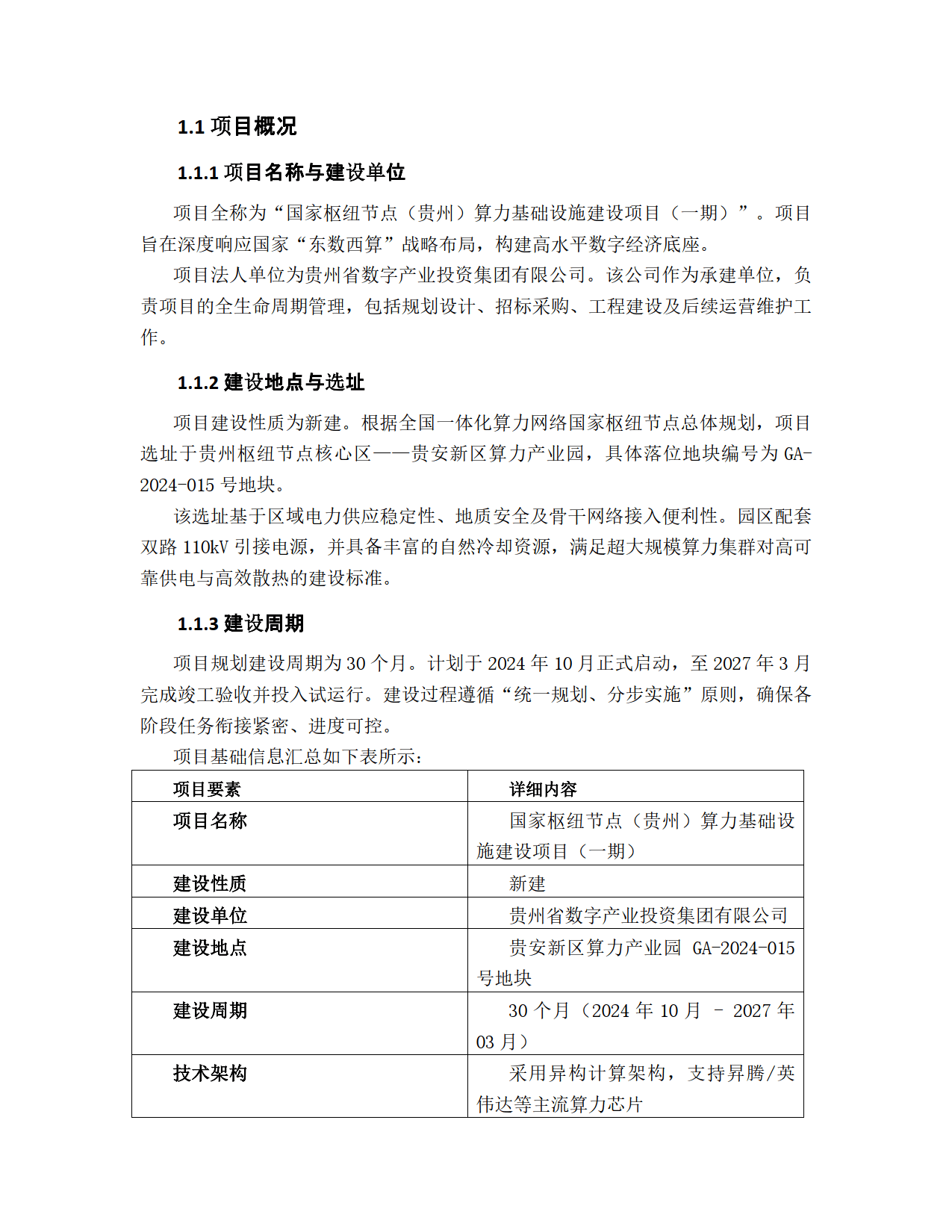
项目是响应国家 “东数西算” 战略的新建工程,由贵州省数字产业投资集团有限公司承建,选址于贵安新区算力产业园,建设周期 30 个月(2024 年 10 月 - 2027 年 3 月),总投资 5000 万元,旨在构建绿色高效的区域算力底座。
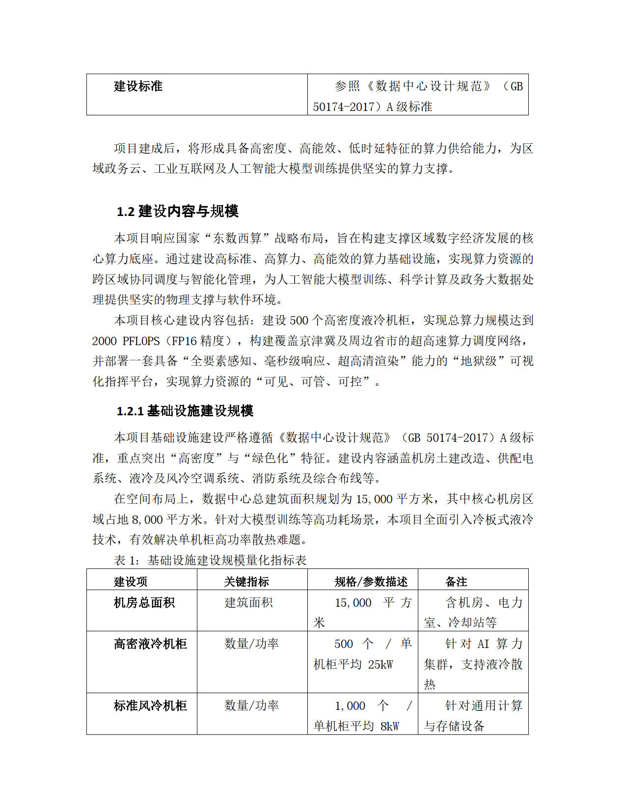
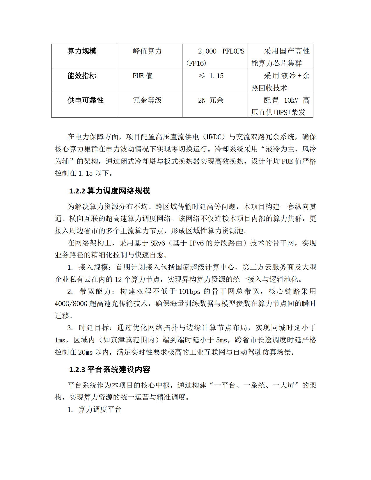
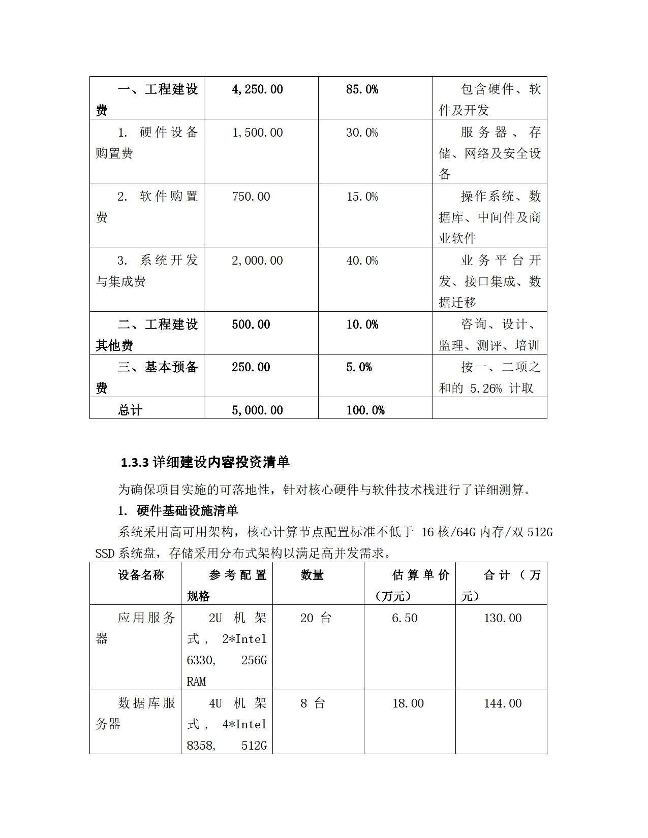
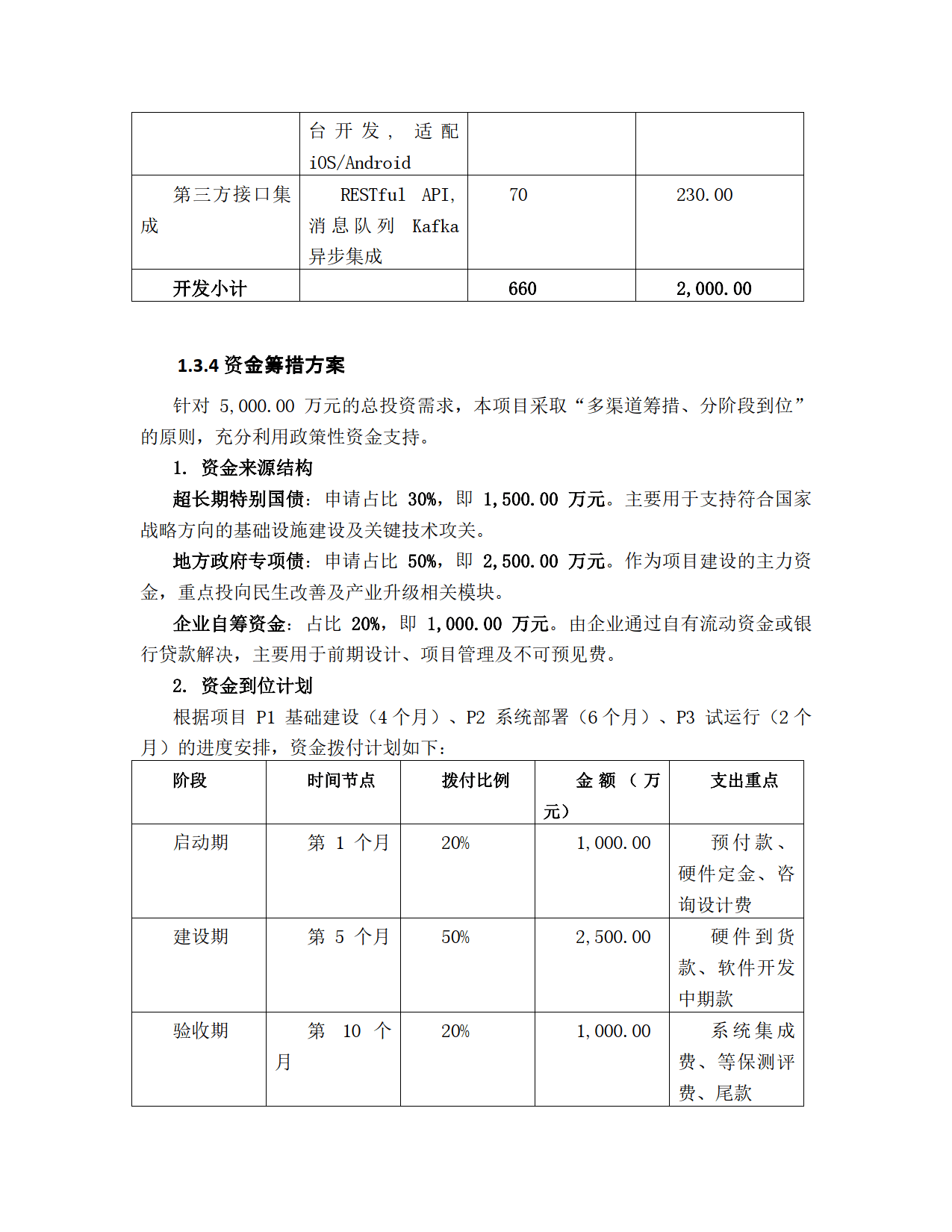
项目核心建设内容包括基础设施、算力调度网络及平台系统三大板块。基础设施方面,按 GB 50174-2017 A 级标准建设 15000 平方米机房,部署 500 个高密度液冷机柜和 1000 个标准风冷机柜,总算力达 2000 PFLOPS(FP16 精度),PUE 值严控在 1.15 以下。算力调度网络采用 SRv6 技术,构建双程不低于 10Tbps 骨干网,实现同城时延 <1ms、跨省时延≤20ms 的跨区域调度。平台系统包含算力调度、能耗管理及 “地狱级” 可视化指挥平台,支持万级并发任务调度,资源利用率提升 30% 以上。
项目采用多项绿色节能技术,包括冷板式液冷散热、高压直流供电、自然冷源利用及 AI 能效优化系统,年均 PUE≤1.15,WUE≤0.8 L/kWh,绿电占比≥30%,年碳减排量显著。投资方面,超长期特别国债、地方政府专项债及企业自筹资金分别占比 30%、50%、20%,资金分阶段拨付保障建设。
项目面临液冷漏液、跨域网络抖动等技术风险,以及算力需求波动等市场风险,已制定多级防护、断点续传、预售锁定锚点客户等应对策略。项目符合国家战略导向,技术路径成熟,经济与社会效益显著,建成后将为政务云、工业『互联网』及 AI 大模型训练提供算力支撑,有效破解区域算力供需矛盾,推动数字经济高质量发展。
建议项目立项后,强化电力保障与扩容协调,科学申领能耗指标,加强关键路径风险管控,确保项目按期按质完成。





















免责声明:我们尊重知识产权、数据隐私,只做内容的收集、整理及分享,报告内容来源于网络,报告版权©️归原撰写发布机构所有,通过公开合法渠道获得,如涉及侵权,请及时联系我们删除,如对报告内容存疑,请与撰写、发布机构联系









