【维普系统更新】降AI难度又高了?三招教你降AI + 免费查重 + 免费查AI(维普系统升级)
2026年毕业生真苦!
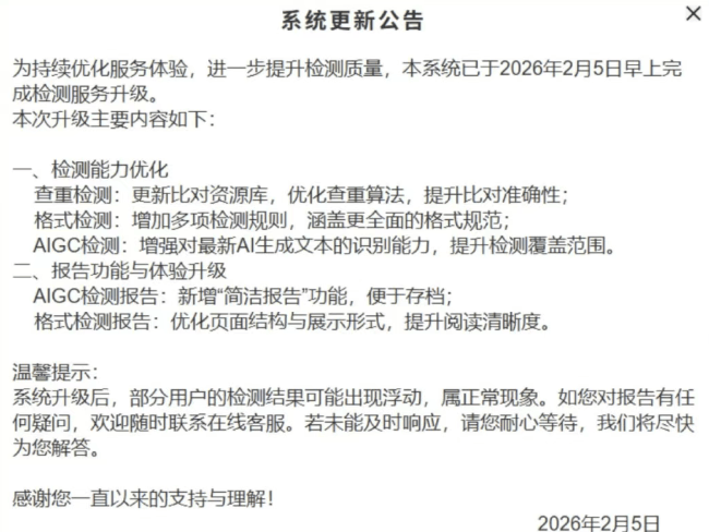
维普系统2026年更新已经一个月了,好多同学反应合格的论文系统更新后又不合格了!
2026年写论文的时间本来就不多,各大查重系统还频繁跟新!

1. 维普AI检测现在会检测“逻辑”了
如果你的内容读起来太流畅,逻辑太严密, AI率可能会更高。句子是又词来构成,AI生成内容在选词的时候会选择最严谨的词,而人类可能再众多的词语之中记不起最严谨的词。
2. 查重数据库更新 + 格式检测更加严格
查重对比数据库不定时更新,查重率可能会有小许上升,但只要不是抄袭,变化可以不计。
检测格式加了规则,能检测的更加全面!
3. AI率检测报告更新
本次升级新增了“简洁报告”,便于存档。20元一篇性价比稍微高了那么一点点🤏。

1. 先以读者的视角反查自己的论文,在逻辑上思考也没有需要补充的点,注入个性化观点。
原句:“在整理文献时,我最初以为 A 是关键,但后来发现 B 的影响更显著”;
优化后:“这个结果让我感到意外,于是重新检查了数据处理流程”
2. 把长句堆砌,语法过于规整的内容进行拆分,主动态语替换被动态语,适当增加或者删减内容来达到消除AI规律。
原句:“数据被分析后得出结论”
优化后:“我们分析数据后发现,结论如下”
3. 过滤掉机械感过度词,AI喜欢用首先,其次,因此等,把这些替换成自然连接词,可以采用问答的方式来衔接。
“因此”→“顺着这个思路”,“例如”→“拿 XX 来说”;将 “效果提升显著” 改为 “为啥效果这么好?主要是因为…”
三 小妙招和Ai工具经过手动修改了先别着急 直接花钱查AI,这个小妙招教你省钱。
先查腾讯的朱雀AI,如果朱雀都过不了,维普知网万方更不用说了!












