安全阀在线校验仪 DLT959-2005 准确可靠 上海程斯 CSI-X084(安全阀在线校验标准规范)
文章由上海程斯智能科技有限公司提供
一、介绍
安全阀在线校验仪由我公司研发生产,适用于直接载荷式和先导式安全阀的整定压力、回座压力和密封性等性能测试,可广泛应用于中、高、超GAO压压力特性试验!
1、传感器可与数据采集系统、数据处理系统进行动态标定,使之达到更高精度。
2、强大、可靠的数据库管理功能,可方便地进行检索、存储、出报告;
3、可打印曲线报告、标准报告(国家规范要求的)、原始记录、批量报告四种形式的校验报告。

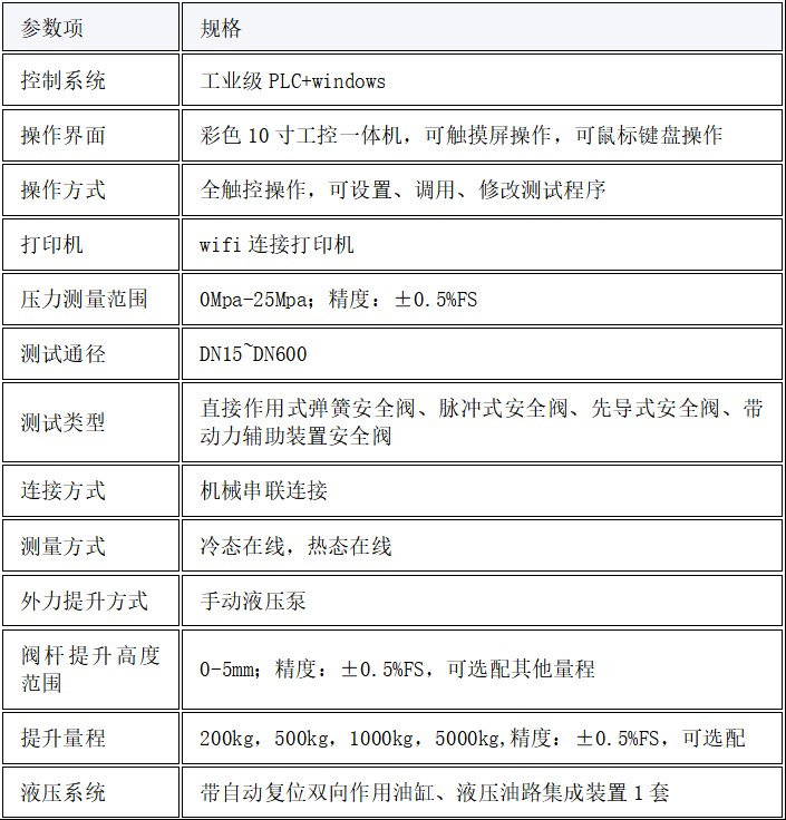
二、关键参数


三、参考标准
GB/T 12241-2021《安全阀一般要求》
DL/T959-2005《电站锅炉安全阀应用导则》

四、配置清单
主机1台;
说明书1份;
合格证1份;
保修卡1份;
签收单1份;
铭牌1块;
电源线1根;
扳手1套;
宣传册若干;
密封圈若干










