AI集群互连散热专题报告:散热需求向互连系统延伸,连接器散热成为重要补充(ai集群『服务器』解决方案)
今天分享的是:AI集群互连散热专题报告:散热需求向互连系统延伸,连接器散热成为重要补充
报告共计:17页
本报告聚焦AI集群互连散热领域,指出AI算力的指数级爆发推动集群功耗大幅上扬,散热需求从『芯片』向互连系统延伸,连接器散热成为该领域的重要补充。
AI大模型迭代加速并向L3智能体时代迈进,2025-2030年全球AI智能体市场规模复合年增长率将达46.3%,企业级智能体商业化进展显著,带动全球算力规模高速增长,2030年智能算力占比将超90%。算力提升直接推高『芯片』功耗,『英伟达』AI硬件产品从H100到Vera Rubin平台,单『芯片』热设计功耗从700W飙升至3700W,也使得『数据中心』单机柜功率密度持续增长,主流机柜功率密度将提升至12-15kW/柜,超算和智算中心更是将超30kW,风冷散热逐渐触及天花板,液冷成为高功率密度场景的必要选择。同时,国家及各地对『数据中心』PUE要求趋严,2025年新建大型、超大型『数据中心』平均PUE需降至1.3以下,进一步推动散热技术升级。
传统『数据中心』散热核心聚焦CPU/GPU等『芯片』,而AI算力中心架构演进下,高速连接器、光模块等互连系统成为新热源,其发热量占比大幅提升。光模块速率升级、SerDes功耗占比攀升,加之高密度集成压缩散热空间,互连系统易形成高温热斑,引发设备运行风险。
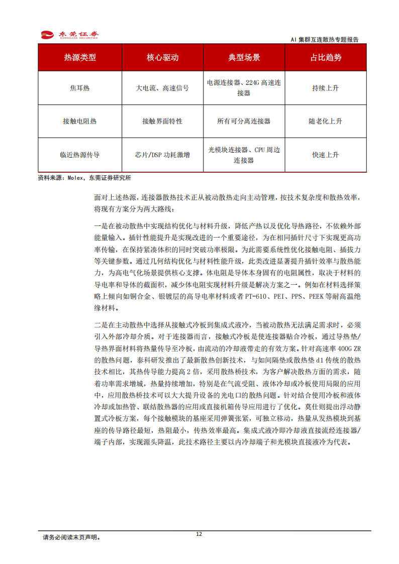
连接器温升是电-热-力多物理场耦合结果,热源主要包括焦耳热、接触电阻热及临近热源传导,且不同热源占比均呈上升趋势。当前连接器散热技术正从被动散热向主动管理转型,被动散热通过结构优化与材料升级降低产热、优化导热路径,主动散热则从接触式冷板逐步发展至集成式液冷,散热桥、浮动静置式冷板等技术方案被推出。连接器散热需求在高速I/O、电源连接器、高速背板三大AI算力核心场景呈现差异化特征,行业内企业也推出了适配高传输速率、大电流的连接器产品及散热解决方案,头部企业在液冷技术、高速连接器研发等方面已形成成熟的产品体系和技术优势,支撑AI集群互连散热的技术落地。
(字数:698)
以下为报告节选内容



























