AI 驱动大肠杆菌重组蛋白表达纯化,一站式攻克科研难题(大肠杆菌抑菌)
是不是每次做蛋白实验,都感觉在“开盲盒”?
目标蛋白可溶性差,总在包涵体里“躺平”;表达量像玄学,时高时低;纯化后的蛋白纯度、活性不达标,后续实验根本无法开展……从基因序列到拿到可用蛋白,这条路上充满了不可预知的“坑”,让无数科研人耗费大量时间与经费反复试错。
是时候换个思路了!告别“经验主义”和“手动试错”,拥抱可预测、可设计的科学路径。
武汉尚睿生物重磅推出 “AI驱动的大肠杆菌重组蛋白表达与纯化一站式技术服务”。我们不仅提供实验操作,更从起点为您注入AI智能分析与全局设计,将传统科研中的不确定性降至最低,助您高效获得高质量蛋白,加速课题进程。

核心优势:AI赋能,让蛋白研究告别“黑箱”
1、全流程AI智能设计:在实验开始前,我们就利用AI模型(如AlphaFold2)对您的蛋白序列进行深度分析。从三维结构预测、功能位点分析到虚拟突变扫描,提前预警表达风险,优化设计方案,从源头大幅提升成功率。
2、一站式闭环服务:您只需提供基因序列或需求,剩下的全部交给我们。服务覆盖 “基因优化 → 载体构建 → 小试筛选 → 大规模表达 → 精细纯化 → 严格质控”全链条。免去您在多个平台或实验室间来回沟通的繁琐,真正省时省力。
3、精细化实验与交付:我们不仅交付最终蛋白样品,更会提供全套可追溯的原始数据、色谱图与详细报告。这些高质量的数据和图片,可直接用于您的论文发表,为科研成果提供坚实支撑。
全流程服务拆解:从“构想”到“蛋白”的清晰路径
我们的服务分为两大核心板块,层层递进,确保每一步都精准、可靠。
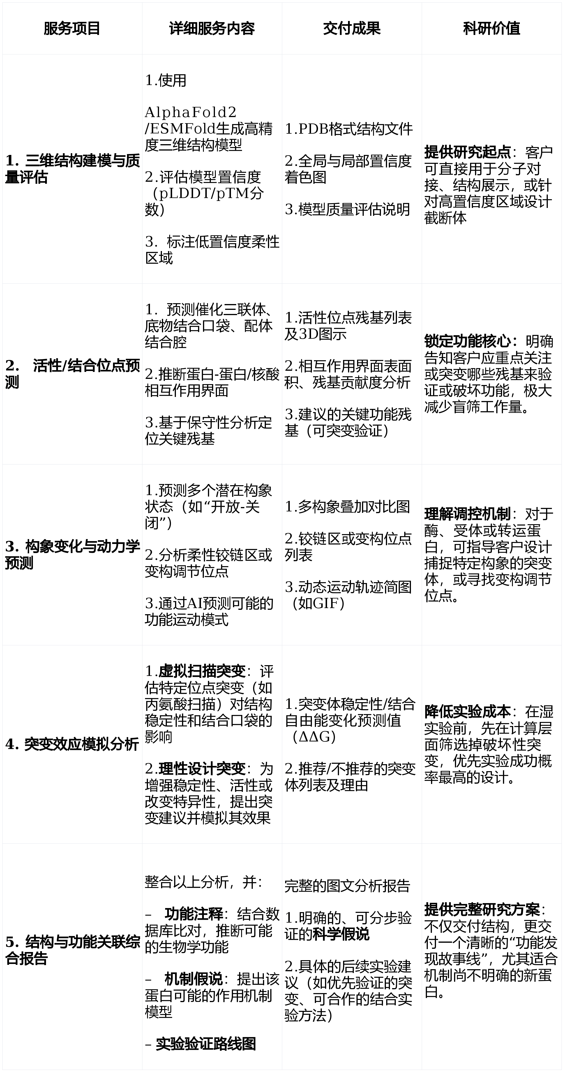
板块一:AI 赋能生物信息学分析,筑牢研究基础
在蛋白表达实验前,通过AI技术对目标蛋白序列进行全方位结构与功能分析,为后续实验提供精准的设计依据和研究路线,从源头减少盲筛工作量、降低实验成本。

板块二:蛋白表达纯化全流程,精准优化高效交付
从基因优化到最终蛋白交付,分四个阶段层层推进,每个阶段都有明确的服务内容、交付成果和科研价值,确保实验过程可控、结果达标。
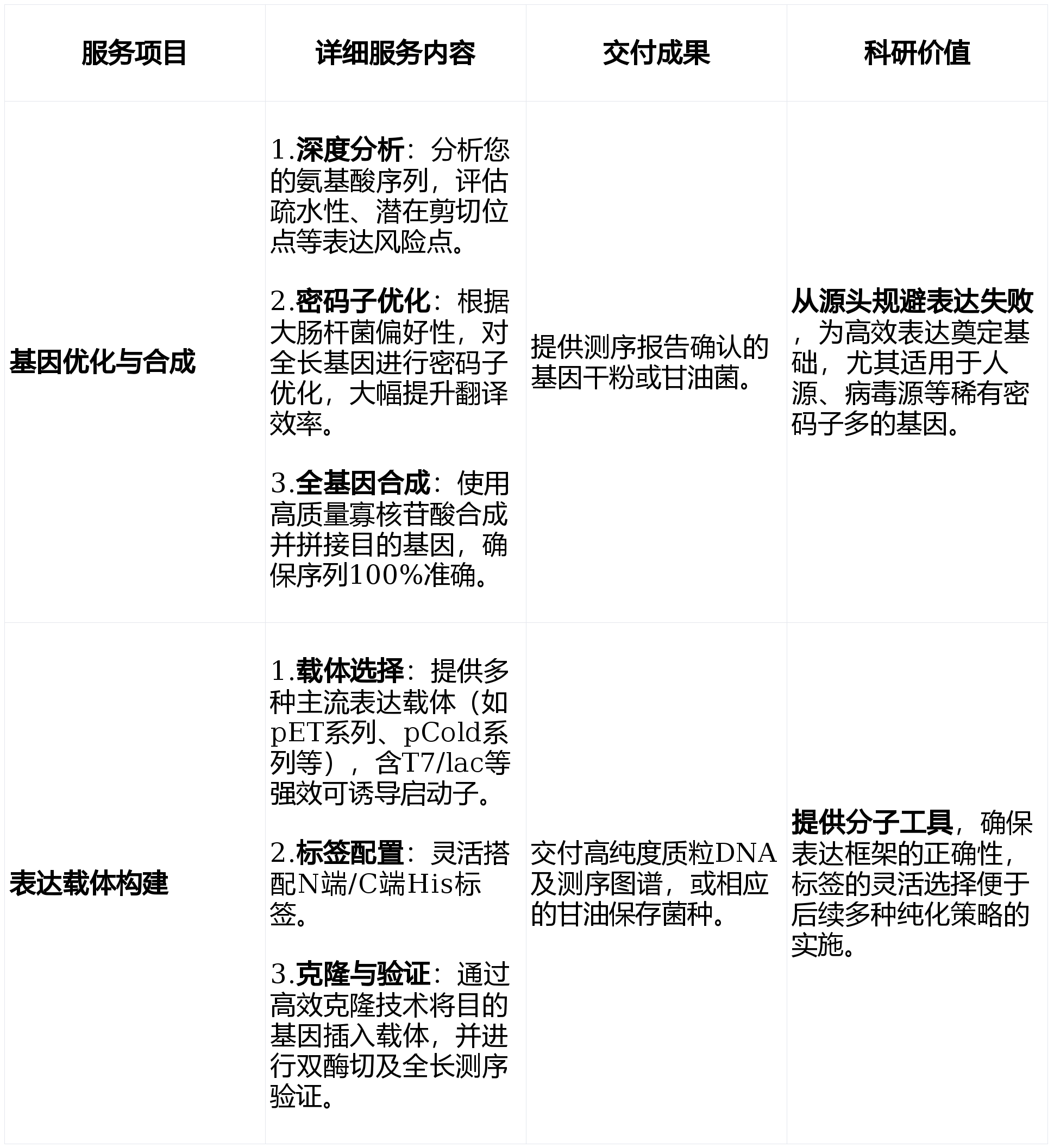
第一阶段:项目启动与载体智能设计 (1-2周)
在项目伊始,我们不仅进行简单的基因合成,利用AI后台进行序列优化,提供更深度的序列分析与优化设计,这是提升表达成功率的核心步骤。

第二阶段:小规模表达测试与条件优化 (2-3周)
本阶段旨在用最小的成本和最快的时间,找到目标蛋白的最佳表达条件,是服务成功的关键。

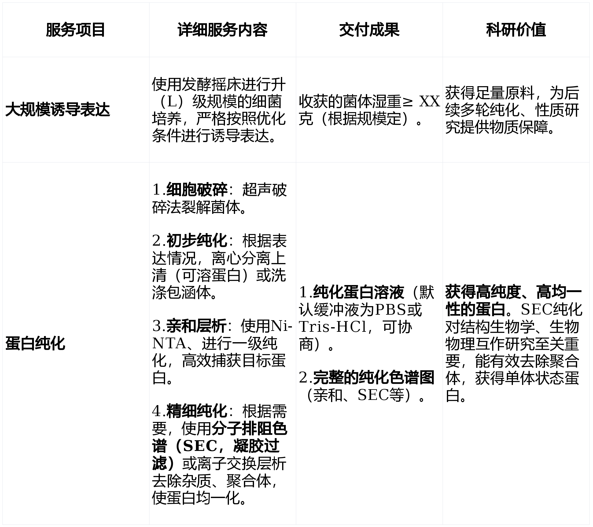
第三阶段:大规模表达与蛋白纯化 (2-3周)
在优化条件的基础上,进行放大量表达与精细化纯化,获得满足您实验需求的蛋白。

第四阶段:质控分析、制剂处理与项目交付

如果您正在为蛋白表达和纯化而困扰,或正开启一个全新的蛋白研究课题,欢迎联系我们,了解如何用AI赋能的一站式服务,为您的科研加速。










