中东局势加剧导热材料供应危机#国产替代守护(中东局势或失控)

2026年2月28日,美国与以色列联合对伊朗发动大规模战略打击,引发中东地区局势剧烈动荡,直接冲击全球工业及电子设备导热材料产业链。
能源成本飙升、霍尔木兹海峡航运受阻、关键原材料供应波动三大难题,导致进口导热材料成本上涨15%-30%、交付周期延长2-4周,给国内进出口工业电子企业带来严峻挑战。
在此背景下,深圳帕克威乐聚焦高导热关键性能,以定制化导热材料产品,构建覆盖多场景的解决方案,成为国产替代的关键力量,为企业规避供应链风险、稳定生产提供坚实支撑。
一、热点导入:中东局势重塑全球导热材料供应链,国产替代刻不容缓1.1 局势关键影响:三大冲击直击导热材料产业痛点本次美以联合战略行动引发的中东局势动荡,对全球导热材料产业链的冲击呈现系统性、传导性特征,具体体现在三个维度:
- 能源成本暴涨:伊朗作为全球第四大原油生产国,局势动荡导致国际油价冲高至90-105美元💵/桶,若霍尔木兹海峡航运受阻加剧,油价或突破150美元💵/桶。导热材料生产(尤其是有机硅类、化工合成类)属于高耗能产业,油价每上涨10%,行业平均生产成本上升0.8%-1.2%,直接推高进口导热材料定价。
- 物流通道受阻:霍尔木兹海峡承担全球20%原油运输和40%『芯片』运输,局势动荡导致该海域航运风险上升,航运保险费上涨3倍以上,绕行好望角使航程增加15天,运费提升80%-120%,进口导热材料单位物流成本增加50%-70%,中小企业出口利润近乎归零。
- 原材料供应波动:伊朗是全球重要的铟(占全球供应10%)、高纯氖气(占全球供应18%)、甲醇(占全球产能10%)供应国,此类原材料是高精尖导热材料(如液态金属、导热硅胶)的关键原料,供应波动直接导致高精尖进口导热材料出现断供风险,进一步加剧供应链紧张。
此前,国内工业及电子设备领域的中高精尖导热材料,多依赖海外进口,关键痛点集中在“成本高、交期长、抗风险能力弱”。
中东局势的持续升级,让进口导热材料的供应短板彻底暴露,而国产导热材料凭借本土供应链优势、定制化能力和稳定的性能表现,成为解决行业困境的关键,迎来前所未有的替代机遇。
【互动提问】面对进口导热材料成本暴涨、交期延误的难题,你的企业是否已启动国产替代布局?
二、关键布局:帕克威乐高导热产品矩阵,筑牢国产替代关键实力帕克威乐(深圳)聚焦工业及电子设备导热需求,构建全品类高导热产品矩阵,覆盖导热界面材料、导热结构材料、导热灌封材料等关键品类,所有产品均具备本土生产、快速定制、性能稳定的优势,关键参数可精确匹配进口产品。
2.1 导热界面材料:高效填充间隙,提升热传导效率- 单组份可固化导热凝胶(TS500系列):热固化型,关键导热优势突出,导热系数至高达12W/m·K(TS500-X2型号),热阻低至0.36℃·cm²/W(TS500-80型号),挤出速率至高115g/min(TS500-B4型号),具备低渗油(D4-D10<100ppm)、低挥发特性,阻燃等级达UL94-V0,适配微小间隙散热填充,无需复杂施工,可快速适配设备热管理需求。
- 单组份预固化导热凝胶(TS300系列):无需额外固化操作,导热系数至高达7.0W/m·K(TS300-70型号),热阻低至0.40℃·cm²/W(TS300-65型号),挤出速率至高60g/min(TS300-36型号),触变性好、粘度低,表面贴附性优异,可适配不同间隙尺寸的散热场景,长期使用不会发干,可靠性突出。
- 导热硅脂(SC9600系列):导热性能全覆盖,导热系数可选1~6.2W/m·K,其中SC9660型号导热系数达6.2W/m·K,SC9636型号热阻低至0.11℃·cm²/W,低BLT款(SC9651)厚度30μm,长期使用不易发干、不粉化,可快速填充发热器件与散热组件的界面间隙,提升热传导效率。
- 导热绝缘膜(TF-200系列):高导热与高绝缘双优,导热系数覆盖3.0-5.0W/m·K,其中TF-200-30型号导热系数3.0W/m·K、热阻2.8℃·cm²/W,TF-200-50型号导热系数5.0W/m·K、热阻2.5℃·cm²/W,耐电压至高达9000V(TF-200-50型号,0.3mm厚度),韧性优良,可定制形状尺寸,适配高压场景下的导热需求。
- 导热垫片(TP100/TP400系列):导热性能跨度广,导热系数可选1.0-10.0W/m·K,其中TP100-X0型号导热系数高达10.0W/m·K,超软型(TP400系列)硬度低至5-30Shore 00,可贴合不规则界面,兼具低渗油、低挥发优势,阻燃等级达UL94-V0,适配大间隙散热填充场景。
- 导热粘接膜(TF-100系列):复合型高性能导热材料,导热系数1.5W/m·K,耐电压达5000V,阻燃等级UL94-V0,可实现发热元件与散热器的紧密贴合,提升热传导效率,同时节约产品安装空间,适配功率器件的导热绝缘需求。
- 双组份导热灌封胶(TC200系列):混合比例1:1,导热系数覆盖0.7-4.0W/m·K,其中TC200-40型号导热系数达4.0W/m·K,支持常温固化(24h@25℃)或加热急速固化(10min@50℃),流动性好,可填充不规则腔体,兼具绝缘、减震功能,保障发热部件长期稳定散热。
- 双组份导热凝胶(TC300系列):混合比例1:1,导热系数可选1.8-6.0W/m·K,其中TC300-60型号导热系数达6.0W/m·K,操作时间长,填充性优异,固化后具备柔韧性和绝缘性,可适配复杂结构的散热需求,广泛应用于『新能源』、5G通讯等领域。
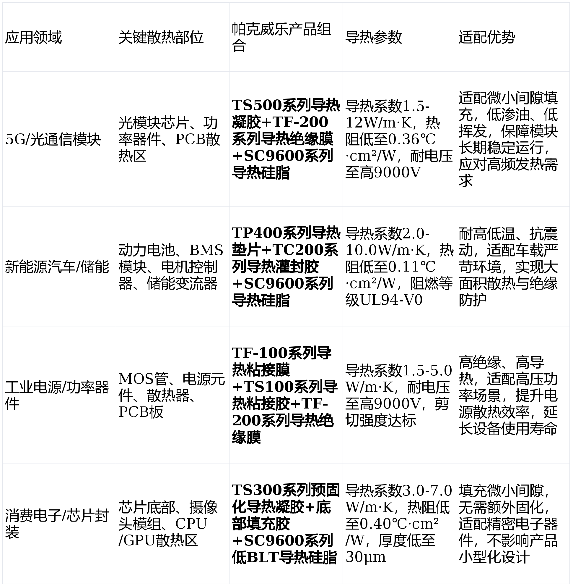
结合进出口工业及电子设备的关键散热痛点,帕克威乐针对性推出场景化产品组合方案,聚焦关键散热部位,实现“精确匹配、高效散热、稳定供应”,以下为四大关键领域的标准化组合方案:

【互动投票】你所在的企业主要聚焦以上哪个领域?
四、行业FAQ:解答导热材料选型与国产替代关键疑问Q1:中东局势持续升级,帕克威乐导热材料如何保障供应链稳定,避免断供风险?A1:帕克威乐依托深圳本土生产基地,构建自主可控的供应链体系,不依赖中东能源及原材料供应,从源头规避局势动荡带来的断供风险。同时,产品库存保持3-4个月安全储备,支持快速定制(厚度、导热系数、尺寸可按需调整),交付周期控制在7-15天,相比进口产品(2-6周)大幅缩短,可有效保障企业生产连续性,无需担心物流受阻、原材料短缺等问题。
Q2:帕克威乐导热材料的导热性能,能否替代进口中高精尖产品,满足工业电子设备的高要求?A2:完全可以。帕克威乐关键产品的导热参数已达到进口中高精尖产品水平,其中TS500-X2导热凝胶导热系数12W/m·K、TP100-X0导热垫片导热系数10.0W/m·K、SC9660导热硅脂导热系数6.2W/m·K,热阻、耐电压、阻燃等辅助性能均符合工业电子设备标准,且经过长期场景验证,稳定性不低于进口产品。同时,产品可根据设备具体散热需求定制,适配性更强,性价比优势明显。
Q3:不同散热场景下,如何快速选择适配的帕克威乐导热材料?A3:可根据三大关键维度选型:一是导热需求,高发热场景(如『芯片』、电机控制器)优先选择导热系数≥5.0W/m·K的产品(如TS500-X2、TP100-X0),常规发热场景可选择导热系数1.5-3.0W/m·K的产品;二是间隙尺寸,微小间隙(≤100μm)适配导热凝胶、低BLT导热硅脂,大间隙(≥1mm)适配导热垫片;三是场景特性,高压场景优先选择导热绝缘膜(TF-200系列),不规则腔体适配导热灌封胶(TC200系列),无需固化场景选择预固化导热凝胶(TS300系列)。
五、总结展望:以高导热实力,赋能国产替代,共抗供应链风险中东局势的持续动荡,除了是全球导热材料产业链的“大考”,更是国产导热材料实现突围的重要契机。
帕克威乐始终聚焦工业及电子设备的关键导热需求,以结构化的产品矩阵、精确的场景化方案、稳定的供应链保障,强化国产导热材料的关键竞争力,努力打破进口依赖。
未来,帕克威乐将持续深耕导热技术研发,优化产品性能,推出更多高导热、高可靠的定制化解决方案,助力国内进出口工业电子企业筑牢供应链安全防线,实现高质量发展。

#中东局势影响电子供应链 #国产导热材料崛起 #帕克威乐高导热解决方案 #工业电子散热技术突破 #供应链安全保障 #5G设备散热方案 #『新能源』汽车热管理 #国产替代关键力量











